搜索
<<上一页
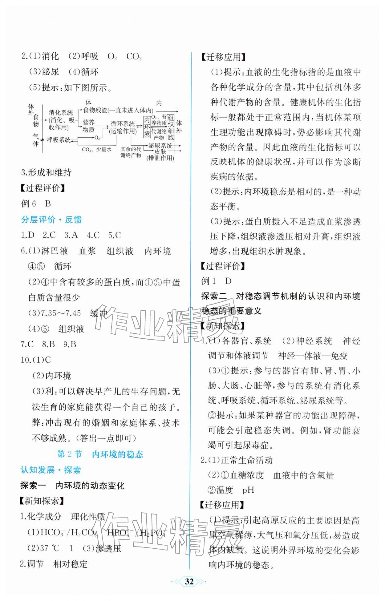
用户反馈
×
版本太老
答案不全
图片不清晰或被遮挡
图片排序混乱
其他原因
目录查找(点击展开或折叠章节目录)
第1页
第2页
收藏练习册
《2025年同步解析与测评课时练人民教育出版社高中生物选择性必修1人教版精编版》
当前章节名称:第2页
分享练习册得积分:
致用户!
尊敬的用户,为了您获得更好的查阅体验以及获得更完整详细的答案,请移步到作业精灵App查看
关 闭
试题分类
高中
语文
数学
英语
物理
化学
生物
政治
历史
地理
初中
语文
数学
英语
物理
化学
生物
政治
历史
地理
小学
语文
数学
英语
其他
阅读理解答案
已回答习题
未回答习题
题目汇总
试卷汇总