搜索
参考答案第2页
<<上一页
我要反馈
用户反馈
×
版本太老
答案不全
图片不清晰或被遮挡
图片排序混乱
其他原因
目录查找(点击展开或折叠章节目录)
第1页
第2页
《2026年初中全程阶段测评卷七年级科学下册浙教版》
当前章节名称:第2页
分享练习册得积分:
切换年代卷册
2026年下册
2025年下册
2025年上册
2024年上册
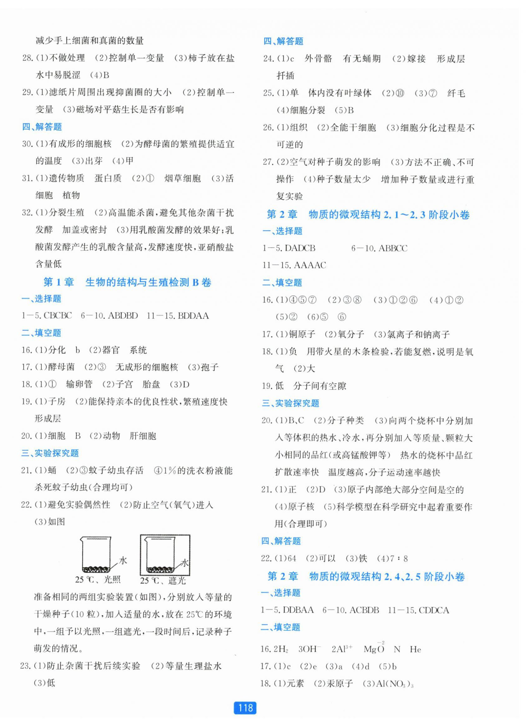
X
关 闭
试题分类
高中
语文
数学
英语
物理
化学
生物
政治
历史
地理
初中
语文
数学
英语
物理
化学
生物
政治
历史
地理
小学
语文
数学
英语
其他
阅读理解答案
已回答习题
未回答习题
题目汇总
试卷汇总